智慧数字医疗|智慧数字医疗科技公司融资项目50QT-1015
现有智慧数字医疗科技公司融资项目,项目公司核心聚焦医疗卫生行业数字化转型。2025年收入超过2亿元并实现盈利。现估值16.335亿元,拟融资5,000-10,000万元。
图片来源:AI生成
项目公司基本情况
智慧数字医疗科技公司成立于2020年,核心聚焦医疗卫生行业数字化转型,旗下子公司是国内领先的智慧医院与区域医共体数字化建设高新技术企业。公司以“业务数据双中台”方法论和云原生技术为核心,构建新一代医疗数字化基础设施,已形成“智慧医院 + 区域医共体 + AI 医疗”三大核心业务矩阵。
截至目前,公司已服务4家国内TOP20顶级医院(如北京协和、浙大一院、复旦中山医院)、近1000家各级医疗机构,业务覆盖16个省 / 直辖市 / 自治区,累计订单超8亿元,年收入超2亿元。2025年计划实现净利润转正,当前正处于业务规模化扩张与AI能力深化的关键阶段,拟通过融资进一步强化技术研发、拓展市场覆盖与完善生态布局,巩固医疗数字化新基建领域的头部地位。
公司已获得 “国家高新技术企业”、“杭州市雏鹰企业”、“浙江省专精特新企业”、“准独角兽企业” 等认定,是国内少数同时具备 “顶级医院服务能力 + 县域医共体规模化交付能力” 的医疗数字化厂商。
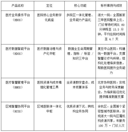
项目公司产品和服务
公司以 “业务中台 + 数据中台 + AI中台”为核心架构,形成覆盖“单体医院 - 集团医院 - 区域医卫健”全场景的解决方案,关键产品及成效如下:
1、核心产品矩阵:从 “工具” 到 “操作系统”
2、AI 能力:医疗全流程智能化落地
公司AI能力深度融入医疗业务场景,形成 “通用大模型 + 行业垂直大模型 + 机构专用大模型” 三级体系。全流程AI应用覆盖患者端(智能预问诊、分诊、健康管家)、医护端(智能文书生成、护理记录、辅助诊断)、管理端(智能排班、质控、问数)。
项目公司融资计划
本轮融资估值16.335亿,拟融资5,000-10,000万元。
融资资金用途:公司2025年会实现净利润转正,2026年实现经营现金流转正。在经营现金流转正前,融资资金一方面补充现金流;另一方面在AI的应用产品方面做一些投入尝试。
项目公司投资亮点
1、赛道红利:政策 + 需求双驱动,医疗数字化进入爆发期
政策端,国家连续出台《关于全面推进紧密型县域医疗卫生共同体建设的指导意见》《有序扩大国家区域医疗中心建设工作方案》等政策,要求2025年实现紧密型医共体全覆盖,医疗数字化是核心支撑,市场规模超千亿元。
需求端,医院面临 “降本增效”与 “优质资源下沉” 双重压力,传统烟囱式系统(HIS/LIS/PACS)无法满足需求,双中台 + AI 的解决方案成为刚需,公司产品已通过顶级医院验证,具备规模化复制基础。
2、竞争壁垒:团队 + 技术 + 案例三重护城河
团队壁垒:源自阿里系核心团队的 “中台战略” 经验是难寻资源,医疗 + 科技双基因团队可避免 “纯技术公司不懂医疗”、“纯医疗公司技术落后” 的行业痛点。
技术壁垒:双中台架构已实现 “业务快速迭代 + 数据资产化”,AI能力深度融入医疗场景(非通用AI叠加医疗标签),标杆客户(协和、浙大一院)的系统替换成本高,客户粘性强。
案例壁垒:服务4家TOP20医院的案例在行业内具备强背书,县域医共体的规模化交付能力(近1000家机构)可形成 “头部标杆 + 下沉放量”的业务飞轮。
3、商业化能力:收入增长稳健,盈利预期明确
业绩表现:成立5年累计订单超8亿元,年收入从2021年不足5000万增长至2024年超2亿元,复合增长率超100%。
盈利前景:2023年产品已实现成熟化交付,边际成本持续下降,2025年预计净利润转正,成为医疗数字化赛道少数实现盈利的成长型企业。
现金流保障:客户以公立医院、政府卫健委为主,付款能力强,坏账风险低,项目回款周期稳定。
4、未来增长空间:从 “医疗数字化” 到 “健康生态服务商”
公司未来发展规划:1.0 阶段(2025 年前)完成医疗机构数字化全覆盖;2.0 阶段(2026-2027 年)实现公立与民营医疗资源协同,服务1亿用户;3.0 阶段(2028年后)构建医疗知识与能力交易平台,向能源、司法等行业输出中台方法论,打开跨行业增长空间,具备长期投资价值。
专题链接:如您对本项目感兴趣,想获取更多科技行业项目信息,可直接点击http://www.360ask.org/s/kjgszzxm。

图片来源:找项目网







